
Jl. Raya Pangkol No. 09 Air Mesu Timur Kec Pangkalan Baru Kab Bangka Tengah Prov Kep Bangka Belitung


























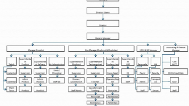
Organisazion Structure


Tin Mining
The Exploration
The Exploitation




Tin Mining
The Areas


Tin Smelting
Smelting Activities
Capacity : 10 Tons / Charge
Total Capacity : 800 Tons Tin Ore / Month


Refinery Process
Capacity : 5 Tons / Charge
Production Process


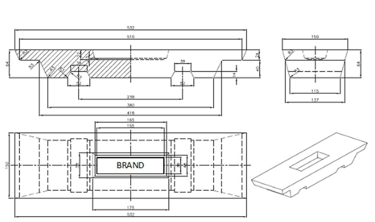
Tin Ingot Dimension
We have made quality our habit. It’s not something that we just strive for – we live by this principle every day.




Warehouses
Wet tin : 1000 Tons
Refine Ingots : 600 Tons

